Bajtazar mieszka w Bajtowie, które słynie z tego, że przy każdym skrzyżowaniu ulic znajduje się bar mleczny. Pewnego dnia Bajtazar postanowił odwiedzić w celu tzw. "mlecznego multidrinka" wszystkie bary, każdy dokładnie raz. Bajtazar chciałby tak zaplanować trasę, żeby każdy kolejny bar był nie dalej niż dwa skrzyżowania od poprzedniego.
Skrzyżowania w Bajtowie są ponumerowane od
do
.
Wszystkie ulice są dwukierunkowe.
Między każdymi dwoma różnymi skrzyżowaniami jest tylko jedna trasa, na której
żadne skrzyżowanie nie powtarza się.
Bajtazar startuje przy skrzyżowaniu numer
i kończy przy skrzyżowaniu numer
.
Twoim zadaniem jest wyznaczenie jakiejkolwiek trasy spełniającej wymagania Bajtazara lub wypisanie informacji o braku takiej trasy.

Trasą spełniającą warunki zadania jest na przykład:

Nie ma żadnej trasy spełniającej warunki zadania.
W pierwszym wierszu standardowego wejścia znajduje się jedna liczba całkowita
(
) oznaczająca liczbę skrzyżowań w Bajtowie.
Każdy z kolejnych
wierszy zawiera dwie różne liczby całkowite
oraz
(
), oddzielone pojedynczym odstępem, reprezentujące ulicę
łączącą skrzyżowania o numerach
i
.
W testach wartych łącznie 65% punktów zachodzi dodatkowy warunek
.
Jeśli nie istnieje żadna trasa spełniająca wymagania Bajtazara, w pierwszym
i jedynym wierszu standardowego wyjścia Twój program powinien wypisać jedno słowo "BRAK"
(bez cudzysłowów).
W przeciwnym przypadku Twój program powinien wypisać
wierszy, z których
-ty
powinien zawierać numer
-tego skrzyżowania na przykładowej trasie spełniającej warunki Bajtazara.
W pierwszym wierszu powinna znaleźć się liczba 1, a w
-tym wierszu - liczba
.
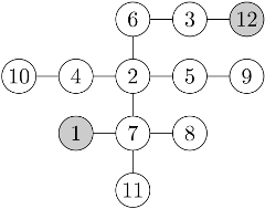
Dla danych wejściowych:
12 1 7 7 8 7 11 7 2 2 4 4 10 2 5 5 9 2 6 3 6 3 12
poprawną odpowiedzią jest:
1 11 8 7 4 10 2 9 5 6 3 12
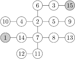
natomiast dla danych wejściowych:
15 1 14 14 7 7 8 7 11 7 2 2 4 4 10 2 5 5 9 2 6 3 6 3 15 11 12 8 13
poprawnym wynikiem jest:
BRAK
Autorzy zadania: Jakub Radoszewski, Wojciech Rytter.
In the event of technical difficulties with Szkopuł, please contact us via email at [email protected].
If you would like to talk about tasks, solutions or technical problems, please visit our Discord servers. They are moderated by the community, but members of the support team are also active there.