W Bajtockim Instytucie Meteorologicznym (BIM) codziennie mierzy się temperaturę powietrza. Pomiaru dokonuje się automatycznie, po czym jest on drukowany. Niestety, tusz w drukarce dawno wysechł... Pracownicy BIM przekonali się o tym jednak dopiero, gdy Bajtocka Organizacja Meteorologiczna (BOM) zwróciła się z zapytaniem dotyczącym temperatury.
Na szczęście stażysta Bajtazar systematycznie notował temperatury wskazywane przez dwa zwykłe termometry okienne, znajdujące się na północnej i południowej ścianie budynku BIM. Wiadomo, że temperatura wskazywana przez termometr na południowej ścianie budynku nigdy nie jest niższa niż faktyczna, a wskazywana przez termometr na północnej ścianie budynku nigdy nie jest wyższa niż faktyczna. Nie wiadomo więc dokładnie, jaka danego dnia była temperatura, ale wiadomo, w jakim mieściła się przedziale.
Na szczęście, zapytanie BOM nie dotyczy dokładnych temperatur, a jedynie najdłuższego przedziału czasu, w którym temperatura była niemalejąca (tj. każdego kolejnego dnia była taka sama jak poprzedniego lub wyższa). Szef BIM wie, że BOM zależy na tym, aby znaleźć możliwie najdłuższy taki okres czasu. Postanowił więc zatuszować swoją wpadkę i polecił Bajtazarowi znaleźć, na podstawie jego notatek, najdłuższy taki przedział czasu, w którym temperatura mogła być niemalejąca. Bajtazar nie bardzo wie, jak sobie poradzić z tym zadaniem, więc poprosił Cię o napisanie programu, który znajdzie taki najdłuższy przedział czasu.
W pierwszym wierszu standardowego wejścia znajduje się jedna liczba całkowita
(
) oznaczająca liczbę dni, przez które Bajtazar notował temperatury.
Wyniki pomiarów z dnia
są zapisane w wierszu o numerze
.
Każdy z takich wierszy zawiera dwie liczby całkowite
i
(
).
Oznaczają one, odpowiednio, minimalną i maksymalną temperaturę, jaka mogła być danego dnia.
W pewnej liczbie testów, wartych łącznie 50 punktów, temperatury nigdy nie spadają poniżej
stopni i nigdy nie wzrastają powyżej
stopni (
).
W pierwszym i jedynym wierszu standardowego wyjścia Twój program powinien wypisać jedną liczbę całkowitą, oznaczającą maksymalną liczbę dni, przez które temperatura w Bajtocji mogła być niemalejąca.
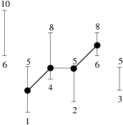
Dla danych wejściowych:
6 6 10 1 5 4 8 2 5 6 8 3 5
poprawną odpowiedzią jest:
4

Autor zadania: Jacek Tomasiewicz.
In the event of technical difficulties with Szkopuł, please contact us via email at [email protected].
If you would like to talk about tasks, solutions or technical problems, please visit our Discord servers. They are moderated by the community, but members of the support team are also active there.