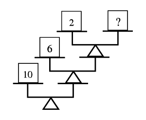
Bajtek otrzymał na gwiazdkę zestaw składający się z
czarnych odważników,
szarych odważników oraz
bardzo lekkich wag szalkowych.
Zachwycony nową zabawką, Bajtek szybko ułożył pewną konstrukcję.
Najpierw położył na podłodze wagę, następnie
po jednej stronie wagi położył pewien czarny odważnik, a po drugiej
następną wagę i tak na kolejnych wagach stawiał z jednej strony kolejne
czarne odważniki, a z drugiej kolejne wagi i tak dalej.
Na ostatniej,
-tej wadze, położył z jednej strony
ostatni czarny odważnik, a drugą stronę pozostawił pustą.
Teraz Bajtek wymyślił pewną łamigłówkę. Na ostatnim pustym miejscu można położyć dowolny szary odważnik. Jeśli pewna waga szalkowa będzie wtedy w równowadze, to można ją wymienić wraz ze wszystkim, co się na niej znajduje, na jeden szary odważnik o tej samej łącznej masie, o ile taki jest dostępny. Zakładamy tu, że masa wag szalkowych jest pomijalnie mała.
Bajtek chce na samym końcu mieć jak najmniej odważników, aby swoją konstrukcję mógł bez problemu przesłać pocztą do swojej przyjaciółki Bitoasi. Znajdź najmniejszą liczbę odważników, jakie Bajtek może pozostawić w konstrukcji.
W pierwszym wierszu standardowego wejścia znajduje się jedna liczba
całkowita
(
) oznaczająca liczbę wag szalkowych.
W drugim wierszu znajduje się
liczb całkowitych
(
) pooddzielanych pojedynczymi odstępami, oznaczających
masy czarnych odważników stojących na kolejnych wagach.
W trzecim wierszu znajduje się
liczb całkowitych
(
) pooddzielanych pojedynczymi odstępami, oznaczających
masy szarych odważników.
Możesz założyć, że w testach wartych co najmniej
punktów, masy odważników
nie przekraczają
, oraz zachodzi warunek
.
Twój program powinien wypisać na standardowe wyjście dokładnie jedną liczbę całkowitą - minimalną liczbę odważników, jaką można pozostawić w konstrukcji.
Dla danych wejściowych:
3 10 6 2 2 4 12
poprawną odpowiedzią jest:
2
Autor zadania: Jacek Tomasiewicz.
In the event of technical difficulties with Szkopuł, please contact us via email at [email protected].
If you would like to talk about tasks, solutions or technical problems, please visit our Discord servers. They are moderated by the community, but members of the support team are also active there.