Jaś - powszechnie doceniany młody matematyk - ma młodszą siostrę Justynę. Jaś bardzo lubi swoją siostrę i chętnie pomaga jej w odrabianiu prac domowych, jednak jak większość osób o ścisłym umyśle nie lubi rozwiązywać tych samych zadań wielokrotnie. Na jego nieszczęście Justyna jest bardzo pilną uczennicą, przez co dla pewności prosi Jasia o sprawdzanie tych samych prac domowych wielokrotnie.
Pewnego słonecznego piątku, poprzedzającego długi majowy weekend, nauczycielka matematyki zadała wiele zadań polegających na wyznaczaniu osi symetrii różnych figur geometrycznych. Justyna zapewne spędzi znaczną część wolnego czasu rozwiązując te zadania. Jaś zaplanował już sobie wyjazd nad morze, ale czuje się w obowiązku pomóc siostrze. Wymyślił więc, że najlepszym rozwiązaniem problemu będzie napisanie programu, który ułatwi sprawdzanie odpowiedzi do rozwiązanych przez Justynę zadań. Ponieważ Jaś jest matematykiem a nie informatykiem, a Ty jesteś jego najlepszym kolegą, Tobie przypadło napisanie stosownego programu.
Napisz program, który:
Pierwszy wiersz wejścia zawiera jedną liczbę naturalną
(
) -
jest to liczba wielokątów, dla których należy wyznaczyć liczbę osi symetrii.
Następnie znajduje się
opisów wielokątów.
Pierwszy wiersz opisu zawiera jedną liczbę naturalną
(
) oznaczającą liczbę wierzchołków wielokąta.
Każdy z następnych
wierszy zawiera dwie liczby
i
(
) reprezentujące
współrzędne kolejnych wierzchołków wielokąta.
Wielokąty nie muszą być wypukłe, ale nie mają samoprzecięć - jedynym punktem wspólnym
dwóch różnych boków jest ich wspólny koniec. Żadne dwa kolejne
boki wielokąta nie są równoległe.
Program powinien wypisać dokładnie
wierszy,
-ty wiersz
powinien zawierać dokładnie jedną liczbę naturalną
- liczbę osi symetrii
-tego wielokąta.
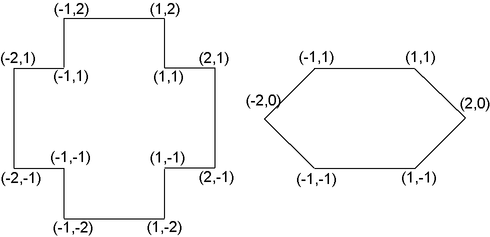
Dla danych wejściowych:
2 12 1 -1 2 -1 2 1 1 1 1 2 -1 2 -1 1 -2 1 -2 -1 -1 -1 -1 -2 1 -2 6 -1 1 -2 0 -1 -1 1 -1 2 0 1 1
poprawną odpowiedzią jest:
4 2

Autor zadania: Piotr Stańczyk.
In the event of technical difficulties with Szkopuł, please contact us via email at [email protected].
If you would like to talk about tasks, solutions or technical problems, please visit our Discord servers. They are moderated by the community, but members of the support team are also active there.