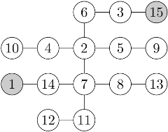
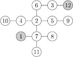
SZKOpuł

Zadanie Multidrink (mul)